
Ngành bia – nước giải khát tại Việt Nam là một trong những lĩnh vực có tốc độ tăng trưởng mạnh mẽ và ổn định trong nhiều năm qua, đóng vai trò quan trọng trong đời sống xã hội cũng như nền kinh tế.
Với đặc điểm khí hậu nhiệt đới nóng ẩm, nhu cầu sử dụng các loại đồ uống giải khát luôn ở mức cao, từ bia, nước ngọt có gas đến nước khoáng, trà đóng chai, nước ép trái cây...
Bên cạnh các thương hiệu quốc tế, nhiều doanh nghiệp trong nước đã khẳng định được vị thế nhờ đa dạng sản phẩm, đáp ứng thị hiếu ngày càng khắt khe của người tiêu dùng. Không chỉ phục vụ thị trường nội địa, ngành bia – nước giải khát Việt Nam còn có tiềm năng xuất khẩu lớn nhờ lợi thế nguồn nguyên liệu, giá thành cạnh tranh và sự cải tiến không ngừng về công nghệ sản xuất.
Các nhà máy sản xuất bia, nước giải khát sẽ phát sinh nguồn nước thải cực kỳ lớn thông qua quá trình nấu, đường hóa, làm sạch, tẩy rửa chai, vệ sinh bồn, đường ống và dây chuyền sản xuất. Mặc dù các nguyên liệu sản xuất bia, nước giải khát có thể ít nguy hại nhưng nước thải ngành này vẫn chứa hàm lượng TSS, BOD, COD cao.

Quy trình sản xuất bia
1. Chuẩn bị nguyên liệu
- Malt (đại mạch nảy mầm) và gạo được nghiền nhỏ để tăng diện tích tiếp xúc, giúp quá trình đường hóa hiệu quả hơn.
- Gạo sau khi nghiền sẽ được hồ hóa (nấu chín tinh bột để dễ chuyển hóa thành đường).
2. Đường hóa
- Hỗn hợp malt nghiền và gạo hồ hóa được trộn lại.
- Enzyme trong malt sẽ chuyển tinh bột thành đường hòa tan (glucose, maltose…), tạo dịch đường.
3. Lọc bã
- Tách bã malt (xác vỏ hạt) ra khỏi dịch đường.
- Bã malt có thể được tận dụng làm thức ăn chăn nuôi.
4. Nấu hoa (hublon)
- Dịch đường được đun sôi với hoa houblon (hoa bia).
Mục đích: tạo hương vị đặc trưng, vị đắng và tăng khả năng bảo quản bia.
5. Lắng trong
Loại bỏ các chất cặn, protein kết tủa, nhựa hoa bia… để dịch đường trong hơn.
6. Làm lạnh nhanh
Dịch đường sau khi nấu hoa được làm lạnh xuống nhiệt độ thích hợp để cấy men.
7. Lên men
- Bổ sung men giống (nấm men bia).
- Đường trong dịch đường được men chuyển hóa thành rượu etylic (ethanol) và CO₂.
- Khí CO₂ phát sinh sẽ được thu hồi để sử dụng lại trong quá trình sản xuất bia.
8. Tàng trữ (ủ chín)
Bia non sau lên men được đem đi tàng trữ ở nhiệt độ thấp để ổn định hương vị, giảm mùi men, làm bia trong hơn.
9. Lọc bia: Loại bỏ cặn men và các chất không tan, giúp bia trong suốt, đẹp mắt.
10. Hoàn thiện sản phẩm: Bia được đóng chai, lon hoặc keg.
Tóm lại:
Quy trình này gồm chuẩn bị nguyên liệu → đường hóa → nấu hoa → lên men → tàng trữ → lọc → đóng gói, tạo ra bia có hương vị đặc trưng.

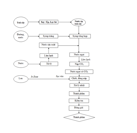
Quy trình sản xuất nước giải khát
1. Chuẩn bị nguyên liệu
Trái cây → được xay/ép, lọc bã → thu được nước ép trái cây.
Đường + nước → hòa tan thành syrup trắng.
Syrup trắng + nước ép trái cây → tạo thành syrup tổng hợp (hỗn hợp hương vị cơ bản).
Nước → được xử lý (lọc, khử trùng) → dùng làm nước sản xuất.
2. Pha chế nước ngọt
Nước sản xuất (đã xử lý) kết hợp với syrup tổng hợp → tạo thành nước ngọt.
Hỗn hợp này được làm lạnh trước khi nạp khí.
3. Nạp CO₂
CO₂ được bơm vào nước ngọt đã làm lạnh để tạo thành nước ngọt có gas (nước ngọt có CO₂).
Đây chính là bước quan trọng tạo ra độ sủi bọt và vị đặc trưng của nước ngọt có gas.
4. Chuẩn bị bao bì
Lon được in date (in hạn sử dụng), sục rửa sạch sẽ để đảm bảo vệ sinh.
5. Chiết rót – Đóng nắp
Nước ngọt có CO₂ được chiết rót vào lon và đóng nắp kín.
6. Xử lý nhiệt
Các lon sau khi chiết rót được xử lý nhiệt (thanh trùng pasteur) để tiêu diệt vi sinh vật, kéo dài thời hạn bảo quản.
7. Hoàn thiện sản phẩm
Lon nước ngọt sau xử lý nhiệt trở thành thành phẩm sơ bộ.
Tiếp tục kiểm tra chất lượng (áp suất, nồng độ CO₂, thể tích, độ kín nắp…).
Sau khi đạt yêu cầu, lon được đóng gói thành lốc, thùng → thành phẩm cuối cùng.
Tóm lại:
Quy trình này gồm xử lý nguyên liệu (trái cây, đường, nước) → pha chế → làm lạnh → nạp CO₂ → chiết rót → xử lý nhiệt → kiểm tra → đóng gói, để tạo ra sản phẩm nước ngọt có gas.
Các nguồn phát sinh có thể được kể đến như sau:
- Nước thải từ quá trình vệ sinh bể chứa, bồn nấu, rửa trang thiết bị, rửa sàn,..
- Nước thải từ việc loại bỏ các sản phẩm hư hỏng, không đạt chất lượng hoặc rò rỉ từ quá trình vận chuyển, bảo quản thiết bị.
- Nước từ lò hơi, nước từ máy làm lạnh và dầu mỡ rò rì từ các thiết bị.
NƯỚC THẢI CHẾ BIẾN THỦY SẢN CẦN ĐƯỢC XỬ LÝ NHƯ THẾ NÀO?

Trong quá trình sản xuất bia, rượu và nước giải khát, lượng nước thải phát sinh thường chứa nhiều hợp chất đặc trưng như đường, carbohydrate, cùng với một phần chất tẩy rửa và dung môi còn tồn dư. Đặc điểm nổi bật của loại nước thải này có thể kể đến:
- Hàm lượng đường khá cao
- Chứa nhiều chất rắn dễ chuyển hóa thành bùn thải
- Độ pH dao động rộng, từ 4 đến 12
- Chỉ số COD thường vượt mức 2.000 mg/l
- Chỉ số BOD trung bình trên 1.000 mg/l
- Tổng chất rắn lơ lửng (TSS) dao động khoảng 500 – 1.000 mg/l

Trong quá trình sản xuất nước giải khát, nguyên liệu thường chứa nhiều dưỡng chất và protein, dẫn đến nước thải phát sinh có hàm lượng ô nhiễm hữu cơ khá cao. Những thông số quan trọng cần được kiểm soát bao gồm BOD, COD, chất rắn lơ lửng, độ màu cùng với các hợp chất nitơ và photpho.
Chính vì thế, việc đầu tư và vận hành hệ thống xử lý nước thải chuyên biệt cho ngành nước giải khát là yêu cầu bắt buộc, không chỉ để tuân thủ quy định bảo vệ môi trường mà còn nhằm đảm bảo an toàn sức khỏe cộng đồng.
Thuyết minh công nghệ xử lý nước thải nhà máy sản xuất bia nước giải khát
Hố thu gom: Nước thải phát sinh từ các hoạt động sản xuất nước giải khát sẽ được dẫn về khu vực xử lý tập trung. Ngay từ đầu nguồn, hệ thống cần bố trí song chắn rác thô nhằm loại bỏ rác, cặn có kích thước lớn, giúp đường ống không bị tắc nghẽn và bảo vệ các công trình xử lý phía sau. Sau bước này, nước thải sẽ được dẫn về hố thu gom để chuẩn bị cho các giai đoạn xử lý tiếp theo.
Bể điều hòa: Bể điều hòa có chức năng cân bằng lưu lượng và nồng độ ô nhiễm trong nước thải, đồng thời điều chỉnh pH về mức thích hợp cho quá trình xử lý. Tại đáy bể được lắp đặt hệ thống thổi khí nhằm khuấy trộn liên tục, ngăn cặn lắng và hạn chế phát sinh mùi hôi. Nhờ đó, bể điều hòa giúp duy trì sự ổn định và giảm áp lực cho các công trình xử lý kế tiếp, tránh tình trạng quá tải.
Bể USSB: Tại bể này, các hợp chất hữu cơ hòa tan trong nước thải được phân hủy nhờ hoạt động của vi sinh vật kỵ khí. Trong quá trình xử lý, vi sinh kỵ khí hấp thụ chất hữu cơ và tạo ra các khí sinh học. Những bọt khí này bám dính vào hạt bùn, làm cho chúng nổi dần lên trên bề mặt bể.
Bể Oxic: Trong bể này, vi sinh được bổ sung định kỳ từ dòng bùn tuần hoàn ở bể lắng, giúp duy trì mật độ ổn định. Dưới tác động của oxy, các vi sinh vật sẽ phân hủy chất hữu cơ trong nước thải, tạo ra CO₂ và H₂O, từ đó làm giảm tải lượng ô nhiễm. Các chất hữu cơ hòa tan và không hòa tan chuyển thành bông bùn sinh học dễ dàng lắng xuống đáy bể dưới tác động của trọng lực.
Hệ thống cung cấp khí hoạt động liên tục, thổi khí, xáo trộn với bùn hoạt tính, cung cấp khí oxy giúp cho vi sinh phân hủy chất hữu cơ. Vi sinh vật sinh trưởng và liên kết thành bông bùn có kích thước lớn hơn.
Bể lắng sinh học: Sau khi nước thải sẽ được dẫn sang bể lắng để tách bùn. Tại đây, dòng nước đi qua ống trung tâm và chảy xuống đáy bể, sau đó chuyển động ngược lên trên để tràn vào máng thu nước, rồi tiếp tục sang bể khử trùng. Phần bùn lắng xuống đáy được chia làm hai: một phần được tuần hoàn trở lại các bể sinh học hiếu khí và thiếu khí nhằm duy trì nồng độ vi sinh ổn định, phần còn lại được bơm về bể chứa bùn để xử lý tiếp theo.
Lượng bùn dư từ bể lắng sinh học cùng với bùn rắn thu được trong quá trình tách rác sẽ được tập trung về bể chứa bùn. Tại đây diễn ra quá trình phân hủy kỵ khí trong thời gian dài, giúp bùn trở nên ổn định hơn, dễ lắng và giảm thiểu mùi khó chịu. Sau khi ổn định, bùn được chuyển sang máy ép bùn nhằm giảm thể tích, biến bùn ướt thành bùn khô trước khi đem đi xử lý hoặc chôn lấp an toàn.
Bể khử trùng: Sau bể lắng nước thải sẽ được dẫn vào bể khử trùng được bơm pha hóa chất khử trùng sau đó chuyển sang bồn lọc và xả thải ra môi trường theo tiêu chuẩn của quy định.

Với vai trò là một trong những đơn vị đi đầu trong việc ứng dụng công nghệ hiện đại vào xử lý nước thải, Môi Trường Đạt Hoàng Gia đã thực hiện nhiều công trình dự án xử lý nước thải nhiều ngành nghề nhiều công suất khác nhau. Trong số đó, hạng mục xử lý nước thải cho các nhà máy sản xuất nước giải khát luôn được đặc biệt chú trọng, bởi tính chất đặc thù và yêu cầu cao về công nghệ.
Để đáp ứng nhu cầu đa dạng của doanh nghiệp, Đạt Hoàng Gia mang đến nhiều giải pháp nổi bật:
- Thiết kế hệ thống xử lý theo dạng hợp khối, vừa tiết kiệm diện tích, đảm bảo tính thẩm mỹ, dễ vệ sinh và an toàn trong vận hành.
- Ứng dụng công nghệ tự động hóa thân thiện môi trường, giúp tối ưu chi phí và giảm nhân công.
- Tích hợp các công nghệ tiên tiến như MBR, MBBR, Biochip, UF, MF, NF, RO… phù hợp cho nhiều ngành nghề khác nhau.
- Cung cấp đa dạng vật liệu trong nước và nhập khẩu, đáp ứng xử lý nhiều loại nước thải có thành phần ô nhiễm khác nhau.
- Sau xử lý, nước thải đạt chuẩn theo quy định của Bộ Tài nguyên và Môi trường, thậm chí có thể tái sử dụng cho mục đích khác tùy theo đặc điểm công nghệ.
- Quy trình thi công nhanh chóng, chi phí hợp lý.
- Đội ngũ kỹ sư, kỹ thuật viên giàu kinh nghiệm, luôn sẵn sàng đáp ứng các yêu cầu khắt khe từ doanh nghiệp.
Ưu điểm của công nghệ xử lý nước thải trong ngành sản xuất nước giải khát:
- Hệ thống có chi phí vận hành tiết kiệm và cấu trúc đơn giản, dễ dàng quản lý.
- Đảm bảo hiệu quả xử lý cao đối với các chỉ số ô nhiễm như BOD, COD, Nitơ và Photpho.
- Chất lượng nước sau xử lý đạt chuẩn xả thải, an toàn cho môi trường.
- Công nghệ thích hợp với quy mô chi phí của doanh nghiệp.
- Bùn thải sau xử lý có thể tận dụng để sản xuất phân vi sinh phục vụ nông nghiệp.
Quý khách hàng có nhu cầu thực hiện thiết kế xây dựng, cải tạo hệ thống xử lý nước thải nhà máy sản xuất bia nước giải khát, có thể liên hệ với chúng tôi qua số hotline: 0328 196 623 - 0906 313 246. Đạt Hoàng Gia sẽ đồng hành cùng doanh nghiệp phát triển, vì một môi trường xanh sạch!
Ý kiến bạn đọc
Hiện nay, cùng với sự gia tăng về số lượng học sinh – sinh viên, các trường học ngày càng mở rộng quy mô và xây dựng nhiều khu nhà vệ sinh, căn tin....
Tại nhà máy sản xuất thực phẩm, môi trường sản xuất phải luôn được kiểm soát nghiêm ngặt để sản phẩm tạo ra sạch, an toàn và giữ được chất lượng tốt...
Nước thải tinh bột sắn là một trong những loại nước thải công nghiệp có tải lượng ô nhiễm hữu cơ cao nhất hiện nay. Thành phần nước thải chứa nhiều...
Tình hình nước rỉ rác và nguồn phát sinh nước rỉ rác hiện nay. Thành phần có trong nước rỉ rác cần được làm sạch vì thế công nghệ xử lý nước rỉ rác...
Nước thải chế biến thủy sản chứa hàm lượng chất hữu cơ, dầu mỡ, đạm và mùi hôi cao, nếu không được xử lý đúng quy trình sẽ gây ô nhiễm nghiêm trọng...
Nước thải y tế được xem là một trong những loại nước thải nguy hại nhất, tiềm ẩn nhiều rủi ro đối với sức khỏe con người và môi trường. Thành phần của...
Tìm hiểu quy trình xử lý nước thải xi mạ hiệu quả, tiết kiệm chi phí với công nghệ mới nhất. Đảm bảo nước thải đạt QCVN 40:2025/BTNMT, loại bỏ kim...
Nhiều người sẽ đặt ra câu hỏi vì sao nước thải nhà hàng, khách sạn lại cần phải có hệ thống xử lý, để hiểu rõ hơn về vấn đề này chúng ta hay cùng nhau...
Ngành thuộc da sử dụng nhiều hóa chất và phát sinh lượng nước thải lớn, chứa các chất ô nhiễm nguy hại như crom, sulfite, chất hữu cơ, kim loại nặng…...
Nước thải sinh hoạt thường gây ô nhiễm môi trường cần được xử lý, ở bài viết này Đạt Hoàng Gia sẽ cung cấp đến cho quý khách hàng về công nghệ xử lý...
Khi hệ thống khí thải có các dấu hiệu như: khí thải đầu ra không đạt tiêu chuẩn, hệ thống thường xuyên bị hư hỏng, chi phí vận hành hệ thống cao,......
Công nghệ IFAS (Intergrated fixed film activated sludge): Là công nghệ kết hợp đồng thời hai kỹ thuật xử lý bằng vi sinh: một là, kỹ thuật vi sinh...
Nước thải nhiễm mặn là một đối tượng khá đa dạng và phức tạp, nhưng có đặc điểm chung là có nồng độ muối cao, đòi hỏi những công nghệ xử lý đặc biệt,...
Công nghệ Unitank là gì?Unitank là công nghệ hiếu khí xử lý nước thải bằng bùn hoạt tính, quá trình xử lý liên tục và hoạt động theo chu kì. Nhờ quá...
Trong điều kiện không có ôxy, các chất hữu cơ có thể bị phân hủy nhờ vi sinh vật và sản phẩm cuối cùng của quá trình này là các chất khí như metan...
Đất nước ngày một phát triển, kéo theo đó là sự phát triển như vũ bão của khoa học kĩ thuật. Đất nước ngày càng công nghiệp hóa, hiện đại hóa thì các...
Nước thải sinh hoạt có những đặc tính và chỉ tiêu chất lượng chung có thể phán đoán và đánh giá khi chọn các công trình xử lý đã phổ biến, còn nước...
Hóa chất dùng trong xử lý nước thải, sản phẩm chất phụ liệu cho chăn nuôi ngày nay không còn xa lạ với doanh nghiệp. Một hóa chất an toàn, ít ngây hại...
Hiện nay, ngành cao su nước ta đang phát triển mạnh mẽ và đem lại lợi nhuận lớn. Sự phát triển này đồng nghĩa với việc lượng chất thải ra môi trường...
Bể tự hoại đầu tiên xuất hiện ở Pháp vào năm 1860, do kỹ sư Fosse Mouras phát minh ra. Cho đến nay, loại công trình xử lý nước thải tại chỗ này đã...
Bể Tuyển Nổi là một công trình trong hệ thống xử lý nước thải. Với mục đích loại bỏ các chất rắn lơ lửng có kích thước rất nhỏ, không thể thu hồi ở...
Bể tự hoại là công trình xử lý nước thải bậc một (xử lý sơ bộ) đồng thời thực hiện ba chức năng: lắng nước thải, lên men cặn lắng và lọc nước thải sau...
Phương pháp tuyển nổi thường được sử dụng để tách các tạp chất (ở dạng hạt rắn hoặc lỏng) phân tán không tan, khả năng tự lắng kém ra khỏi pha lỏng....
Quá trình phân hủy kỵ khí các chất hữu cơ là quá trình sinh hóa phức tạp tạo ra hàng trăm sản phẩm trung gian và phản ứng trung gian.